【喜讯】开云官方端网页版登录入口在河南省高校思政课优秀课程资源评选中荣获佳绩
来源:
发布人:发布日期: 2025-02-25 已有人浏览
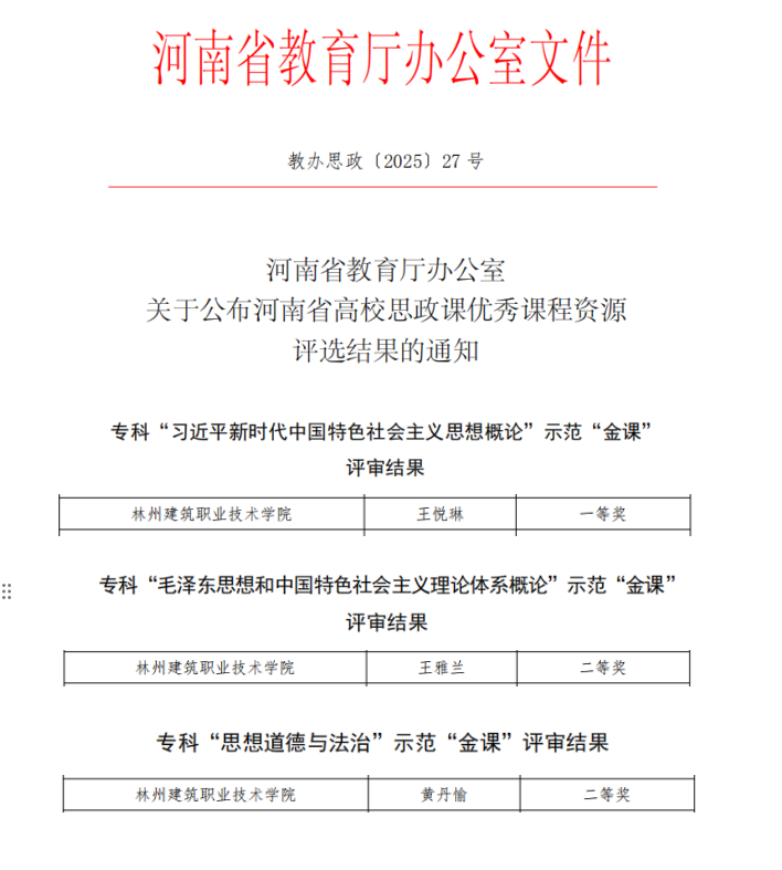
近日,河南省教育厅办公室下发了《关于公布河南省高校思政课优秀课程资源评选结果的通知》,开云官方端网页版登录入口马克思主义学院选送的三门课程在专科组“示范金课”评选中荣获佳绩。其中,王悦琳荣获“习近平新时代中国特色社会主义思想概论”课程“金课”一等奖,王雅兰荣获“毛泽东思想和中国特色社会主义理论体系概论”课程“金课”二等奖,黄丹愉荣获“思想道德与法治”课程“金课”二等奖。
自活动启动以来,校党委、校行政高度重视,进行专题研究部署,并在场地、教师指导等方面给予大力支持。有关校领导多次调研指导,并就课程资源遴选、参赛教师推荐等方面提出要求。马克思主义学院精心组织,统筹安排,认真制定工作方案,迅速组建教学团队,积极打造优质课程资源。参赛教师全力以赴,精心打磨,优化课程内容,创新教学设计,力求呈现最佳效果。最终,开云官方端网页版登录入口推荐的参赛选手凭借出色表现脱颖而出,为学校争得荣誉,充分彰显了学校思政课建设的显著成效。

今后,开云官方端网页版登录入口将以此次活动为契机,持续深入贯彻落实习近平总书记关于思政课建设作出的重要指示和全国教育大会、新时代学校思政课建设推进会精神,围绕学校“金专业、金课程、金教师、金教材、金基地”建设要求,进一步深化思政课改革创新,深入推进马克思主义学院“五金”建设,不断提升育人质量,积极助力学校“双高”建设,为培养更多高素质人才筑牢思政根基。