开云官方端网页版登录入口坐落于中国建筑之乡,红旗渠精神、谷文昌精神和扁担精神的发祥地——林州,是由河南省人民政府批准并报教育部备案的全日制普通高等职业院校。
学校位于林州市长春大道东段769号,校园按照国际化、现代化、特色化的风格进行规划建设,总占地面积1382亩,总建筑面积66万平方米。学校以“传承和弘扬红旗渠精神,培育新时代建设人才”为己任,坚持“服务社会发展、助力学生成才”的办学理念和公益性的办学宗旨,立足安阳,面向河南,辐射全国,主动适应区域经济建设和社会发展需要,培养“素质全面、基础扎实、技能过硬、社会需要”的具有工匠精神和社会责任感的技术技能型人才。学校不断创新办学思路,深化办学内涵,努力建设成为教学设施先进、师资力量雄厚、校园文化浓郁、教育教学质量过硬、办学特色鲜明的高水平高等职业院校。
为了顺利实现学校2025年建设发展目标,提高办学水平和人才培养质量,现面向社会公开招聘员工,欢迎优秀人才加盟。
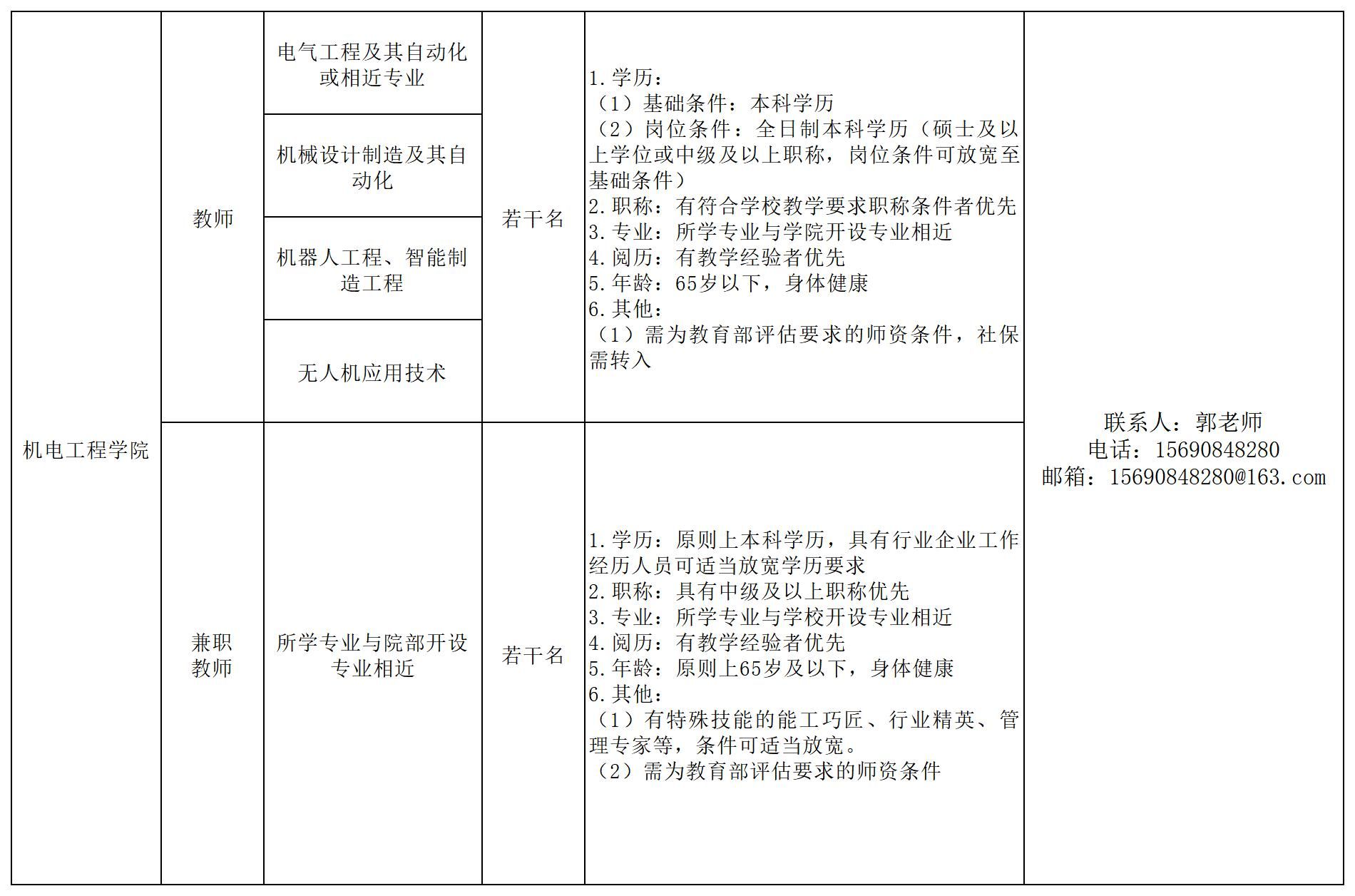
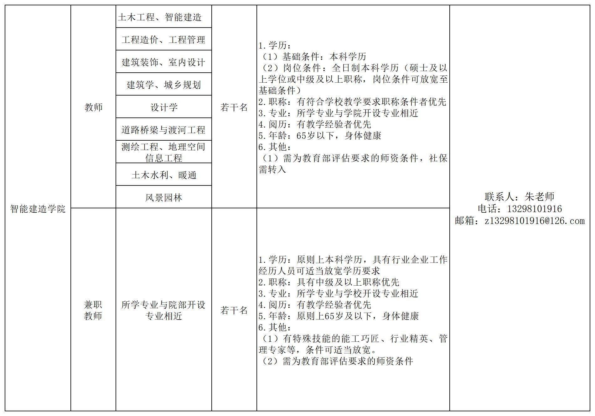
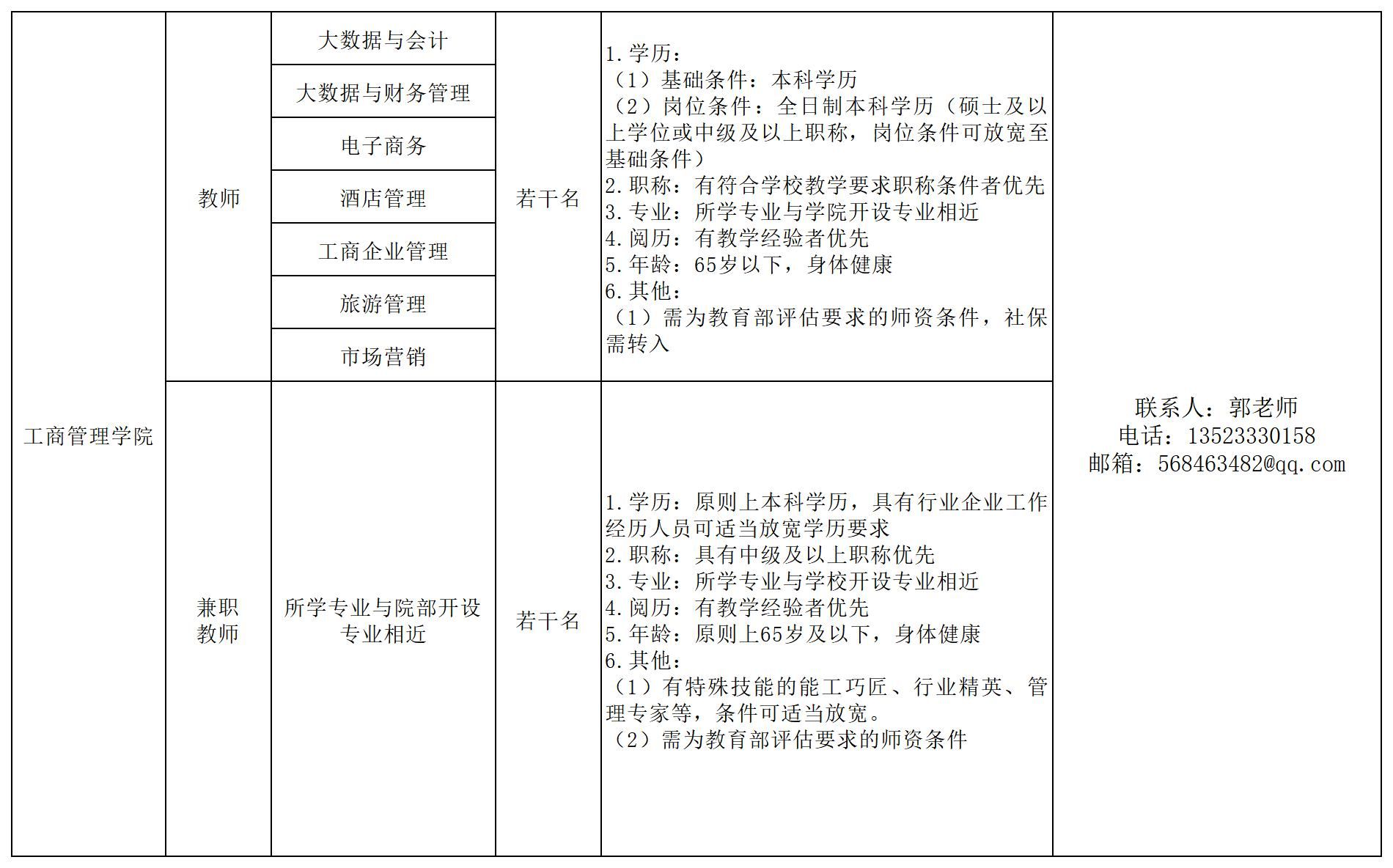
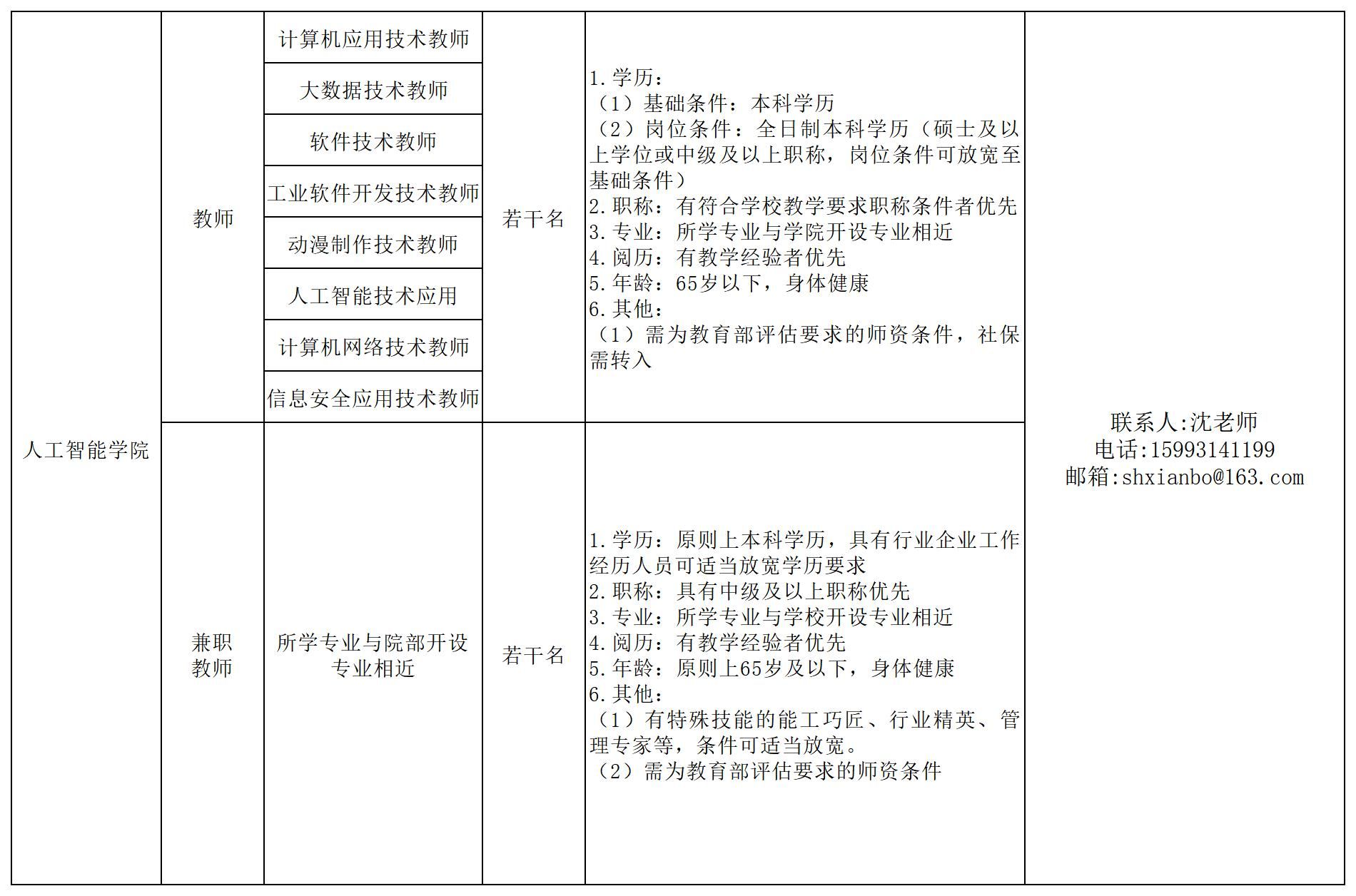
招聘岗位:







应聘条件:
1.具有中华人民共和国国籍;
2.遵守宪法和法律;
3.热爱教育事业,具有良好的道德品行,无不良嗜好;
4.身心健康,积极上进,能正常履行相关岗位职责,遵守学校规章制度,认同学校文化;
5.留学回国人员需提供国家教育部颁发的国(境)外学历学位认证书;
6.入职后社保需立即转到学校缴纳。
聘用流程:
1.应聘者可通过发送电子邮件报名,报名时请填写《开云官方端网页版登录入口报名申请表》(点击下方附件),连同本人身份证、学历学位证、职称证、教师资格证(均为电子版)发送至指定电子邮箱,邮件主题请务必按统一格式填写“应聘岗位(需注明应聘专业)-姓名-性别-最高学历-毕业院校-手机号”。未按照以上要求投递简历者,一律视为无效投递。
2.各用人部门按照招聘条件,对应聘人员条件进行初审,通过初审的应聘者进入试讲、面试等环节;未通过初审的应聘者,将不再告知,有关电子资料不再退还。
3.采取查验证件原件、试讲、面试交流等方式进行综合考核,通过考核的竞聘者进入聘用环节。
4.与聘用者签订聘用合同,一个聘期原则上为3年。
工资及福利待遇:
1.工资待遇依据本人职称、职务、学历、学位和岗位职责确定,薪资面议。同时学校按规定为教职工办理五险一金(退休返聘人员除外)。
2.学校已聘人员均按国家规定带薪享受双休日、法定节假日。
3.学校为林州城区以外的老师提供住宿。
附件:开云官方端网页版登录入口报名登记表